今天是:
您现在的位置: 首页  招生信息
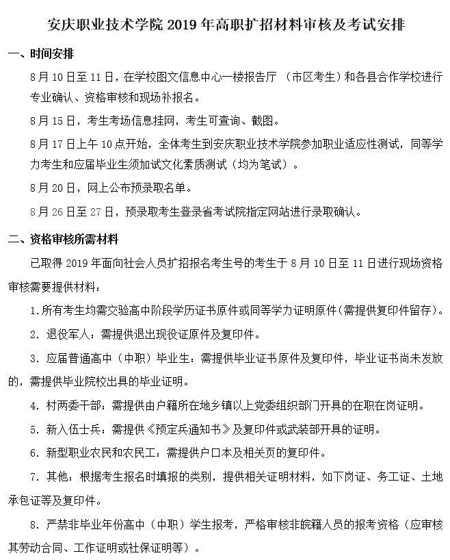
扩招材料审核及考试安排
点击数:5007    更新时间:2019-08-05

附件1:beat365中国唯一官网2019年高职扩招文化素质测试大纲.docx

附件2:beat365中国唯一官网2019年高职扩招职业适应性测试大纲.docx

附件3:安徽省普通高校分类考试招生和对口招生文化素质测试考试纲要(2019 版).pdf


文章录入:    责任编辑:招生信息网 
地址:安庆市开发区天柱山东路99号 版权所有:beat365中国唯一官网
访问统计: